
西门子s7200plc常见问题(12)浏览(964) 回复(1)
ca80224128 2018-08-27 14:30
1、S7-200模拟量输入信号的精度能达到多少? 拟量输入模块有两个参数容易混淆: 1)模拟量转换的分辨率 2)模拟...

第五届“台达杯”高校自动化设计大赛报名圆满结束浏览(2282) 回复(2)
DELTA台达 2018-04-23 15:09
“发现智造高手”——第五届“台达杯”高校自动化设计大赛报名阶段近日圆满结束。经过三个多月的...

江苏中动:解除电源中断的可靠方法浏览(711) 回复(0)
ca82221004 2018-08-11 10:47
不少消费者都想当然的认为电源的供给是源源不断的,是不会突然间消失的,可是现实中却不是这个样子的,国家输送...

紫金桥工控组态软件在煤矿安全生产监测系统中的应用浏览(670) 回复(0)
zijinqiao 2018-07-26 10:34
摘要:针对当前煤矿安全监测手段落后,缺乏足够的监督手段,紫金桥软件技术有限公司基于多套成功案例,总结出了一...
浅醉闲眠 发表了新日志 2013-08-04 07:25
晒晒偶用过的网名
1、浅醉闲眠,这个最早也最常用,一直到现在也在使用中。 2、明月清泉,这个是在E话通用的,在一些文学论坛也用过。 3、闲云野鹤,这个也较早,用的也不是,仅次于浅醉
浅醉闲眠 发表了新日志 2013-08-04 07:04
快速测量钢液温度用热电偶
常用的快速测量钢液温度用热电偶型号有:KS-602、KR-602、KB-602和KW3/25。适用于钢、铁熔炼过程中温度的瞬时测量,其
琴瑟在御 发表了新日志 2013-08-03 13:57
细数那些雾里看花的自动化行业焦点
文章来源:中国自动化网 制造业面临产业升级,中国将前所未有的热忱投向自动化行业。高效电机、物联网、机器人等都是促进自动化行业发展的焦点,但是受限于各种不

江丽2013 发表了新日志 2013-08-03 10:24
无题(原创)
偶尔打开以前拍的照片,就会回忆起相关的点点滴滴,三年前六月份去了杭州,那时候杭州的天气已经很热了,经常下雨。当时是参加浙大中控 DCS 系统培训,在杭州大约呆
江丽2013 上传了新图片 2013-08-02 12:41
张静 发表了新日志 2013-08-02 09:29
伊顿颁布“2013斯托瓦社区服务志愿奖“
表彰为当地社区做出突出贡献的优秀员工 上海——全球领先的多元化工业产品制造商伊顿近日揭晓了其2013年度“斯托瓦奖”(2013 Stover Award)获

张静 发表了新日志 2013-08-02 09:05
EtherCAT巡回研讨会在五大城市成功举办
由 EtherCAT 技术协会( ETG )中国代表处主办 的 “实时工业以太网 EtherCAT 巡回研讨会” 于 201 3 年

张静 发表了新日志 2013-08-02 08:58
清能德创CoolDriveA8伺服成功通过ETC认证
日前,ETG会员单位清能德创电气技术(北京)有限公司自主研发的高性能多轴伺服系统CoolDriveA8成功通过ETG中国一致性测试中心(ETC)的认
sdzhibohui 发表了新日志 2013-10-25 06:52
2014丞华山东(济南)工业自动化展
2014第13届山东(济南)工业自动化展——山东制博会主题展将于2014年3月18-20日在济南国际会展中心如期举行。展会经过12年来的培育和创新,目前招展工作还未正式揭开
江丽2013 上传了新图片 2013-08-01 12:47

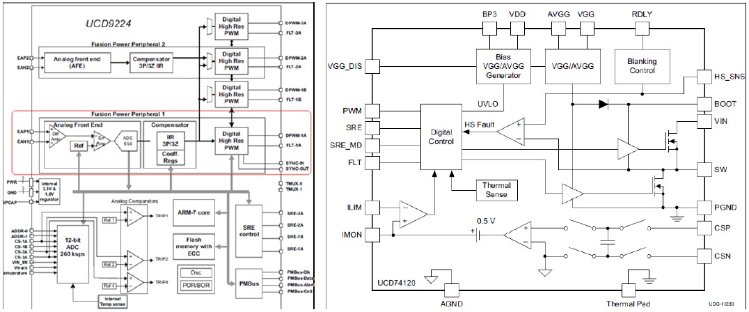
TI德州仪器 发表了新日志 2013-08-01 09:15
基于在线软件工具的数字电源 UCD92xx 反馈环路调试指南
Neil Li, Sundy Xu --- China Telecom Application Team 摘 要
zjyqtp 发表了新日志 2013-08-01 07:57
碾米机的操作
碾米机的操作 1. 加工前,要检查稻谷干湿度是否适当(因为过干、过湿都会使碎米率增高、出米率降低),还要检查稻谷中是否有石头或其他杂物混入。 2.碾米
zjyqtp 发表了新日志 2013-08-01 07:55
选购土壤养分速测仪技巧
土壤养分速测仪是应速测市场需求而产生的,农技推广中心一直推广测土配方,即合理施肥,减少消费,减少环境污染。氮肥之痛就是我国过理施肥而产生的悲剧,也

靳涛 发表了新日志 2014-08-13 06:29
跟靳老师学PKS(15)----PKS的私人秘书
在中国,秘书是一个很微妙的角色。 虽然职位并不高,但是因为离领导近,能说得上话,便成了人们眼里的“大红人”,令人不敢
samsrmotor 发表了新日志 2013-08-05 09:13
如何防止电机损伤及保护电机的方法
由于现代变频器输出的 PWM 电压波形具有很陡的上升沿,因此,为了系统的可靠性必须考虑电机的保护问题。特别是当电缆的长度超过 30m 时,现代变频器必然会在电机端产

鹰雄 发表了新日志 2013-08-01 04:02
西门子SIRUS卓越之旅(南京-南大傲拓2013年8月1日)
西门子以“Sirius(国产)卓越之旅”自动化展示车为核心,展示其 众多最新的先进产品、技术、以及众多行业的解决方案,并凸显了其注重本土化发展的经营策略!