
西门子s7200plc常见问题(12)浏览(964) 回复(1)
ca80224128 2018-08-27 14:30
1、S7-200模拟量输入信号的精度能达到多少? 拟量输入模块有两个参数容易混淆: 1)模拟量转换的分辨率 2)模拟...

第五届“台达杯”高校自动化设计大赛报名圆满结束浏览(2282) 回复(2)
DELTA台达 2018-04-23 15:09
“发现智造高手”——第五届“台达杯”高校自动化设计大赛报名阶段近日圆满结束。经过三个多月的...

江苏中动:解除电源中断的可靠方法浏览(711) 回复(0)
ca82221004 2018-08-11 10:47
不少消费者都想当然的认为电源的供给是源源不断的,是不会突然间消失的,可是现实中却不是这个样子的,国家输送...

紫金桥工控组态软件在煤矿安全生产监测系统中的应用浏览(670) 回复(0)
zijinqiao 2018-07-26 10:34
摘要:针对当前煤矿安全监测手段落后,缺乏足够的监督手段,紫金桥软件技术有限公司基于多套成功案例,总结出了一...

那天雨濛濛 发表了新日志 2013-09-12 08:08
WiFi信号转化为电力,美科学家研发无电池手机
来源:环球网科技 什么事最让人抓狂?正要发出重要短信之际,手机突然无电!据国外媒体8月21日消息,美国科学家发明了“背向散射环境”(ambient backscatter)传输技

花衬衣 发表了新日志 2013-09-12 07:51
气死偷车贼:脑电波防盗技术,让偷车贼无计可施
(转自网络) 日前日本鸟取大学工程研究生院已开出脑电波读取技术验证司机身份的安全系统。该系统能读取驾驶者的脑电波,当脑电波与数据库不匹配时,车辆将会停止运
samsrmotor 发表了新日志 2013-09-12 07:13
为何高效电机难以成为用户手中的香饽饽?
高效电机推广可追溯到2008年,从2008年,我国于2008年将电机系统节能列入国家十大节能工程之一,2009年又把高效、超高效电机应用列入惠民工程,2010年6月2日下发通知称,

葡萄有点酸 发表了新日志 2013-09-12 05:04
苹果“指纹扫描”:人体才是终极密码?
来源:腾讯科技 苹果发布会最大亮点大概应该颁发给“指纹扫描技术”——将手指放置于 home 键上,既可以解锁手机,也可以当做密码登陆iTunes,进行购买活动

靳涛 发表了新日志 2014-08-22 07:27
跟靳老师学PKS(19)----PKS的真假可辨
在上一期中,让大家找下面两个图的不同之处。 现公布答案如下:
dckj168 发表了新日志 2013-09-11 22:54
国内仪器仪表行业将发生高科技新变
随着科学技术的飞速发展和自动化程度的不断提高,我国仪器仪表行业也将发生新的变化并获得新的发展。 仪器仪表产品的高科技化,必将成为日后仪器
jxq1986 发表了新日志 2013-09-11 15:52
常见的数据通信的网络拓扑结构中的树形结构有什么特点?
常见的数据通信的网络拓扑结构中的树形结构有什么特点? 树形结构在分级分
jxq1986 发表了新日志 2013-09-11 22:52
每日一总结之2013.9.11(原创)
电磁阀复位慢有哪些原因? 阀体内有杂物,灰尘,油渍等,可以拆开清除。再就是铁磁体被磁化,断电后磁体有剩磁,导致复位慢,再就是复位弹簧有无断裂,回弹
xcd8888 发表了新日志 2013-09-11 10:28
八键触摸防水芯片IC防水型8通道触摸IC(超强抗干扰能力)强
TCH338八键触摸防水芯片IC防水型8通道触摸IC(超强抗干扰能力)强抗干扰触摸感应按键芯片 . 触摸IC 触摸开关IC 触摸按键IC 深圳触摸IC 触摸感应芯片 触
xcd8888 发表了新日志 2013-09-11 10:25
USB键盘方案、USB键盘IC、USB键盘芯片MC178-04B.
USB键盘方案、USB键盘IC、USB键盘芯片MC178-04B. 概述 MC178-04B微控制器是专门的USB键盘编码器,专门为IBM个人电脑和所有的设计 兼容机配备的

张静 发表了新日志 2013-09-11 10:11
麦克人的梦想:建中国传感器百年老店
——访麦克传感器有限公司副总经理 梁志敏 上世纪末,中国的自动化市场被国际品牌垄断,为此,国内诸多有理想、有追求的自动化
葡萄有点酸 发表了新日志 2013-09-11 08:45
智能家居发展要放长线才能钓大鱼
作者:我是吖俊 “智能家居”作为一个十几年前就诞生在中国的产物,却一直表现得不温不火,直到近年来才越发受到人们的关注,不仅因为政府加强对物联网政策的支持,也由
yexiang0910 发表了新日志 2013-09-11 08:42
教你抓住客户痛点的三个技巧
很多 销售 人员常常有样的痛苦 —— 不能与客户成为朋友。我们说抓住 客户痛点 ,能让客户对你推心置腹,无话不谈,让你更容易搞定客户,成为客户的朋
葡萄有点酸 发表了新日志 2013-09-11 08:40
福布斯:屏幕大小或将困扰苹果产品未来发展
本文作者詹姆斯·罗杰(James Rogers),福布斯科技专栏自由撰稿人。 9月11日消息,福布斯网站刊登题为《屏幕大小或将困扰苹果产品未来发展》的评论文章,现全文摘要
samsrmotor 发表了新日志 2013-09-11 06:32
使用步进电机时应该要注意的问题?
使用 步进电机 时应该要注意的问题? 山社电机 建议上电运行前要作如下检查: 1) 电源电压是否合适(过压很可能造成驱动模块的损坏);对于直流输入的 +/- 极
samsrmotor 发表了新日志 2013-09-11 06:55
2016年亚洲或将成为PLC市场的掌控者
据悉,亚洲将更快地从当前经济动荡恢复,2016年起将成为世界上最大的PLC市场。目前的问题大多是周期性的性质,和长期指标指向无处但。尽管如此,长期两位数增长的时代将

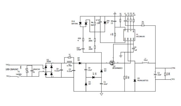
TI德州仪器 发表了新日志 2014-04-03 03:34
10W非隔离LED驱动电源的设计
摘 要 本文介绍了一款使用 TI 控制芯片 TPS92210 设计的 10W LED 驱动电源. TPS92210 特有的临界模式固定峰值电流控制功能,设计无须反馈,从而整个设计简单,器

杨超 发表了新日志 2013-09-11 05:48
三极管的工作原理介绍(转)
一、很多初学者都会认为三极管是两个 PN 结的简单凑合(如图 1 )。这种想法是错误的,两个二极管的组合不能形成一个三极管。我们以 NPN 型三极管为
jxq1986 发表了新日志 2013-09-10 14:09
仪表小试题(呵呵,经常用的)
1. 为什么催化裂化装置再生器、反应器取压点采用反吹风测量方法? 反应器 . 再生器内由于有固体粉末存在,在进行测量时,很容易堵塞引压点和测量引线,
jxq1986 发表了新日志 2013-09-10 14:05
每日一总结之2013.9.10(原创)
仪表应知应会 &nbs